Metodología de Testeo de Productos
Framework sistemático para validar productos con Meta Ads antes de escalar
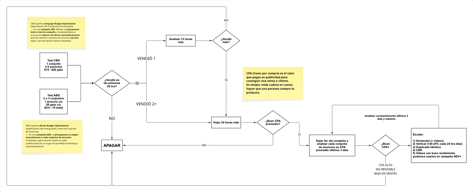
Diagrama: Flujo de Testeo de Productos

Diagrama completo de la metodología de testeo - haz clic para ampliar
Resumen: CBO vs ABO
Test CBO
- 1 conjunto de anuncios
- 3-5 anuncios dentro
- $15-20/día
Test ABO
- 2-3 conjuntos de anuncios
- 1 anuncio por conjunto
- $5/conjunto ($10-15 total)
Timeline de Decisiones (Crítico)
24 HORAS
Primera evaluación❌ ¿Vendió en las primeras 24h?
SÍ vendió: Continuar evaluación
NO vendió: APAGAR campaña inmediatamente
ANÁLISIS
Según ventas📊 Vendió SOLO 1
• Analizar 12 horas más• Si no vende más → APAGAR
• Si vende más → continuar
🎯 Vendió 2 o MÁS
• Dejar correr 24 horas más• Proceder a evaluación CPA
48-72H
Evaluación CPA💰 Revisar CPA Promedio
CPA BUENO:
Dejar hasta día 3 completo y analizar cada conjunto con CPA promedio últimos 3 días
Dejar hasta día 3 completo y analizar cada conjunto con CPA promedio últimos 3 días
CPA MALO:
APAGAR inmediatamente
APAGAR inmediatamente
Estrategias de Escalado (CPA Bueno)
Condición: Revisar constantemente últimos 3 días. Si CPA sigue bueno, aplicar estas estrategias:
1. Escalado Horizontal
- Agregar más videos
- Agregar más anuncios
- Probar nuevos creativos
2. Escalado Vertical
- Aumentar presupuesto
- +20-25% cada 24h
- Monitorear CPA diario
3. Duplicación
Duplicar campañas idénticas que funcionan
4. Escalar con CBO
Migrar a CBO para optimización automática
5. Campañas ADV+
Usar videos exitosos en campaigns ADV+
Criterios de Pausa Inmediata
❌ CPA Alto
Supera tu máximo rentable
Supera tu máximo rentable
❌ No Rentable
Margen negativo o muy bajo
Margen negativo o muy bajo
❌ Baja en Ventas
Declive sostenido 48h+
Declive sostenido 48h+
Conceptos Clave
CBO vs ABO
CBO: Meta distribuye presupuesto según rendimiento automáticamente
ABO: Tú asignas presupuesto manualmente a cada conjunto
CPA (Costo por Compra)
Cuánto pagas en publicidad para conseguir una venta
CPA Bajo = Rentable
CPA Alto = No rentable
CPA Alto = No rentable
Regla de Oro
Siempre comparar CPA con tu margen real (precio - costo - envío - rechazos)
Checklist de Testeo
Métricas Objetivo Chile COD
CTR | >4% |
CPC | <$120 CLP |
CPM | <$4.000 CLP |
CPA | < Tu máximo |
ROAS | >2.5 |